1
2
3
4
5
#

Scatterplots


Introduction

Scatterplots are graphs that display bivariate data as a collection of points. The response variable is on the y-axis and the explanatory variable is on the x-axis. 

 

Describing Scatterplots

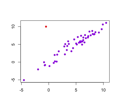
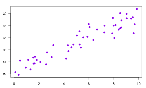
To describe a scatterplot, one must address four features: direction, form, strength, and outliers.

1. Direction: Positive, negative, or zero association?

Positive

Negative

Zero / No Association

 

 

 

2. Form: Linear or non-linear relationship?

Linear

Non-linear

 

 

3. Strength: Strong, moderate, or weak association?

Strong

Moderate

Weak

 

 

4. Outliers: Any extrema?